This thread has been locked.

If you have a related question, please click the "Ask a related question" button in the top right corner. The newly created question will be automatically linked to this question.

VCA820在TINA仿真时出现的问题



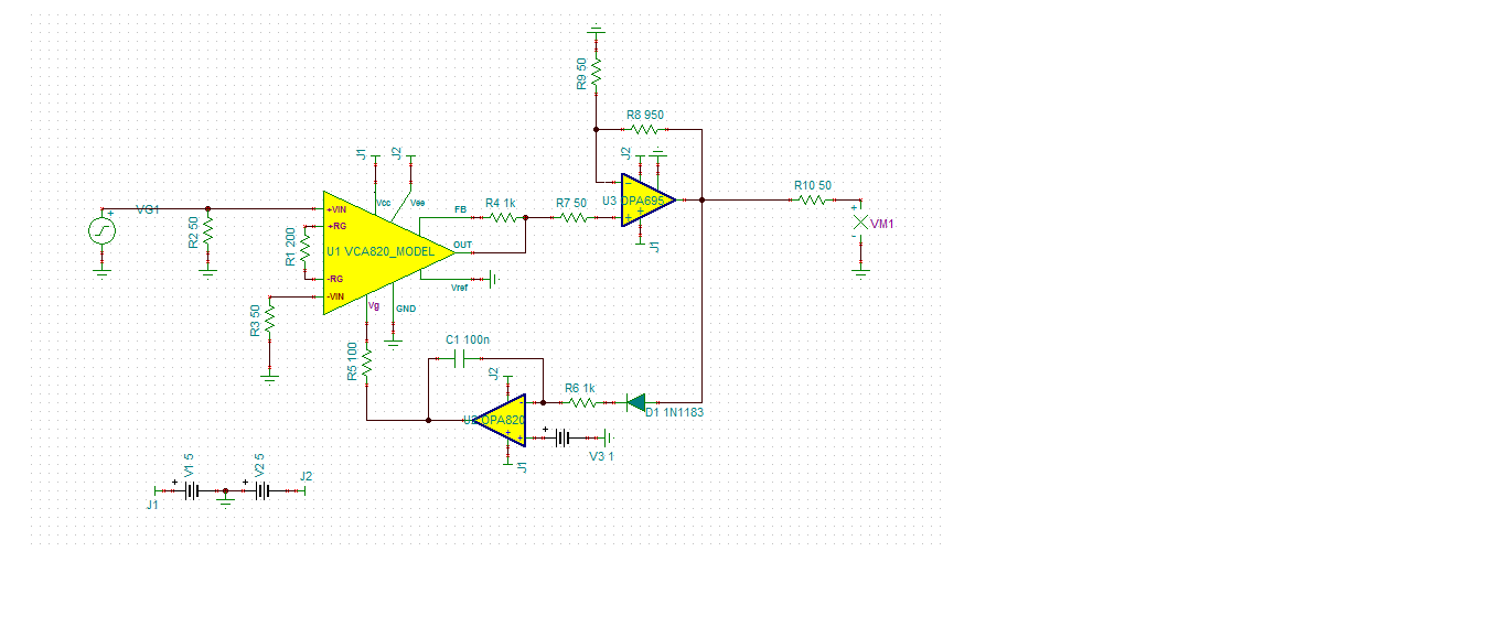
这个电路是按照数据手册中的典型电路连接的。问题处在了什么地方?信号发生器是100KHz,100mV的正弦信号