This thread has been locked.

If you have a related question, please click the "Ask a related question" button in the top right corner. The newly created question will be automatically linked to this question.

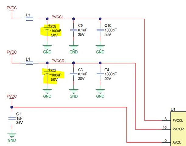
[参考译文] TPA3139D2:是否可以消除 PVCCL 和 PVCCR 处的100uF 电容器

Guru**** 2511985 points
Other Parts Discussed in Thread: TPA3139D2

请注意,本文内容源自机器翻译,可能存在语法或其它翻译错误,仅供参考。如需获取准确内容,请参阅链接中的英语原文或自行翻译。

https://e2e.ti.com/support/audio-group/audio/f/audio-forum/986981/tpa3139d2-could-the-100uf-capacitor-at-pvccl-and-pvccr-be-eliminated

器件型号:TPA3139D2

大家好、

我的客户希望 在其设计中使用具有3W 扬声器的 TPA3139D2。

因为他们对尺寸和高度有顾虑、所以希望知道这2个电容器是否可以消除或变小、比如47uF 或更小?

这里的100uF 电容器有什么功能?

如果我们将它们移除、会有什么副作用吗?

谢谢你。

此致、

Cindy

  • 请注意,本文内容源自机器翻译,可能存在语法或其它翻译错误,仅供参考。如需获取准确内容,请参阅链接中的英语原文或自行翻译。

    Cindy 您好、

    电容用于在播放期间提供电流。 例如、当播放1KHz 音频时、PVCC 布线中将存在1KHz 电流。 部分电流由电源模块提供、部分电流由电容提供。  比例取决于 ESR 或电源模块以及该电容器。

    如果我们减小电容、则该电容提供的电流越低、电源模块提供的电流越大、同时 PVCC 中可能会出现更高的电压纹波。  高 PVCC 将通过 THD 或 IMD 影响音频性能。

    回到您的问题、您是否可以减小电容取决于是否存在 THD/IMD 降级、或者降级的 THD/IMD 是否仍能满足系统级要求。

    希望这是您的回答。

    迪伦