This thread has been locked.

If you have a related question, please click the "Ask a related question" button in the top right corner. The newly created question will be automatically linked to this question.

[参考译文] TCAN1465-Q1:请查看原理图

Guru**** 2465890 points
Other Parts Discussed in Thread: TCAN1465-Q1

请注意,本文内容源自机器翻译,可能存在语法或其它翻译错误,仅供参考。如需获取准确内容,请参阅链接中的英语原文或自行翻译。

https://e2e.ti.com/support/interface-group/interface/f/interface-forum/1476565/tcan1465-q1-please-review-the-schematic

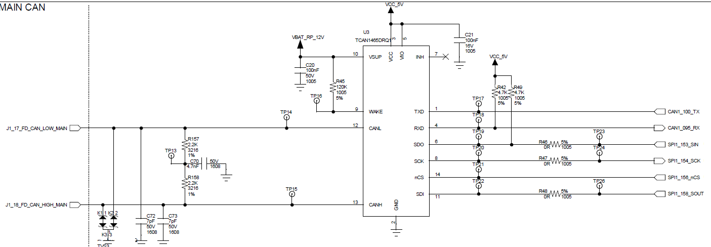
器件型号:TCAN1465-Q1

工具与软件:

尊敬的 TI 专家:

我的客户使用 TCAN1465-Q1绘制了他们的原理图。 您能回顾一下该原理图吗?

此致、

蔡斯

  • 请注意,本文内容源自机器翻译,可能存在语法或其它翻译错误,仅供参考。如需获取准确内容,请参阅链接中的英语原文或自行翻译。

    Chase、

    原理图看起来不错、有几个反馈点:

    • 如果未使用唤醒功能、则可以将其直接连接到 VSUP。 不需要 R45。
    • RXD 和 SDO 不需要上拉电阻器。 这样不会导致任何问题、并且会在启动时建立已知状态、但我只想注意、这两个引脚都有内部结构、在启动时也可以正确设置状态。
    • 我们通常建议在 CAN 总线上使用共模扼流圈、以帮助实现高频发射和抗扰度。 这不是正常运行所必需的、但在应用处于嘈杂环境的情况下确实有帮助。

    如果您有任何其他问题、敬请告知。

    此致、

    Eric Hackett