This thread has been locked.

If you have a related question, please click the "Ask a related question" button in the top right corner. The newly created question will be automatically linked to this question.

[参考译文] TPS27S100:设计帮助和确认

Guru**** 2511415 points
Other Parts Discussed in Thread: TPS27S100

请注意,本文内容源自机器翻译,可能存在语法或其它翻译错误,仅供参考。如需获取准确内容,请参阅链接中的英语原文或自行翻译。

https://e2e.ti.com/support/power-management-group/power-management/f/power-management-forum/1064644/tps27s100-design-help-and-confirmation

器件型号:TPS27S100

各位专家:

我们希望您确认使用 TPS27S100高侧开关的设计。

客户端希望使用 TVS 来保护输出、但可能有-42V 电压。 该器件对其输入和输出引脚都具有出色的 ESD 保护、因此看起来很安全。

ESD 具有大约1k Ω 或更低的某种阻抗;对-42V 短路为低阻抗。 这是否仍然正常?

谢谢!

此致、
阿尔基·A.

  • 请注意,本文内容源自机器翻译,可能存在语法或其它翻译错误,仅供参考。如需获取准确内容,请参阅链接中的英语原文或自行翻译。

    您好、Archie、

    TPS27S100有一个内部 VDS 钳位、此钳位将钳制输出上的负电压。 我不确定 ESD 短路陈述。 您是否有要演示的图? 谢谢!

    此致、

    您好

  • 请注意,本文内容源自机器翻译,可能存在语法或其它翻译错误,仅供参考。如需获取准确内容,请参阅链接中的英语原文或自行翻译。

    您好、您好、Yichi、

    你好。 很抱歉、由于我刚刚收到客户的反馈、所以回复延迟、如下所示:

    "有关闪电测试的问题、尤其是 DO160标准中的下图所示曲线:

    因为您可以确定存在高电压和低阻抗。 我放了一个 TVS、但有必要知道您的器件是否能够在-42V 电压下承受。"

    感谢您的支持。

    此致、
    阿尔基·A.

  • 请注意,本文内容源自机器翻译,可能存在语法或其它翻译错误,仅供参考。如需获取准确内容,请参阅链接中的英语原文或自行翻译。

    您好、Archie、

    该器件的内部 VDS 钳位踢脚动作范围为50-70V。 假设总线电压为24V、输出将钳位在-26至-46V。 由于总线的器件额定值最大为40V、因此如果需要、使用外部 TVS 将 VDS 钳制在40V 以下更安全。 无法保证器件在输出电压为-42V 时能够长时间工作。

    此致、

    您好

  • 请注意,本文内容源自机器翻译,可能存在语法或其它翻译错误,仅供参考。如需获取准确内容,请参阅链接中的英语原文或自行翻译。

    感谢您的回复。

    客户希望就其设计征求专家的建议、如下所述:

    对此有任何评论吗?

    感谢您的支持。

    此致、
    阿尔基·A.

  • 请注意,本文内容源自机器翻译,可能存在语法或其它翻译错误,仅供参考。如需获取准确内容,请参阅链接中的英语原文或自行翻译。

    您好、Archie、

    总的来说、原理图看起来不错。 我的建议是添加一个带 EN 的串联电阻器、以防止对微控制器造成任何损坏(如果有)。

    如果您有其他意见、请告诉我。

    此致、

    您好

  • 请注意,本文内容源自机器翻译,可能存在语法或其它翻译错误,仅供参考。如需获取准确内容,请参阅链接中的英语原文或自行翻译。

    您好、您好、Yichi、

    感谢您的回答。

     我们可以使用 EN 上的电阻器。 但双向 TVS 又如何呢? 单向 TVS 是否更好地防止 VOUT 产生负电压?

    感谢您的指导。

    此致、
    阿尔基·A.

  • 请注意,本文内容源自机器翻译,可能存在语法或其它翻译错误,仅供参考。如需获取准确内容,请参阅链接中的英语原文或自行翻译。

    您好、Archie、

    很抱歉我缺少任何东西。 单向 TVS 将如何钳制负电压? 在正常运行期间是否会导致接地短路?

    此致、

    您好

  • 请注意,本文内容源自机器翻译,可能存在语法或其它翻译错误,仅供参考。如需获取准确内容,请参阅链接中的英语原文或自行翻译。

    您好、您好、Yichi、

    感谢您的澄清。

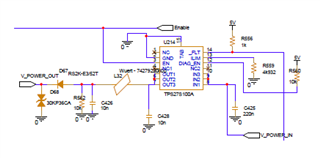
    客户端是指附加的解决方案。 IN 始终为+24V、因此激活时所需的输出为+24V。 如果在 OUT 引脚上注入负电压、单向 TVS 会将其钳制在保存的器件的0V 电压。  专家对此有什么看法?

    谢谢你。

    此致、
    阿尔基·A.

  • 请注意,本文内容源自机器翻译,可能存在语法或其它翻译错误,仅供参考。如需获取准确内容,请参阅链接中的英语原文或自行翻译。

    您好、Archie、

    在这种情况下、我假设正常二极管正常工作吗? 它不需要是 TVS 二极管。 它应在负浪涌情况下工作。 但是、如果客户遇到电感负载放电的情况、在这种情况下需要更长的时间、因为电感器上的电压会非常小。 如果这不是问题、则单个二极管应在输出端工作。

    此致、

    您好

  • 请注意,本文内容源自机器翻译,可能存在语法或其它翻译错误,仅供参考。如需获取准确内容,请参阅链接中的英语原文或自行翻译。

    您好、您好、Yichi、

    从客户处获得如下新反馈:

    它是一个单向 TVS。 必须使用 TVS 来阻止@ 36V 的正电压瞬变。 该电路用于驱动液压阀。

    任何建议都将受到高度赞赏。

    感谢您的指导。

    此致、
    阿尔基·A.

  • 请注意,本文内容源自机器翻译,可能存在语法或其它翻译错误,仅供参考。如需获取准确内容,请参阅链接中的英语原文或自行翻译。

    您好、Archie、

    这是合理的、在这种情况下、单向 TVS 可以正常工作。

    如有其他问题或意见、请告知我们。

    此致、

    您好

  • 请注意,本文内容源自机器翻译,可能存在语法或其它翻译错误,仅供参考。如需获取准确内容,请参阅链接中的英语原文或自行翻译。

    你好,你好。

    谢谢!

    此致、
    阿尔基·A.