尊敬的 TI 专家:
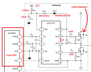
我将 UCC27714 IC 用于图腾柱线同步 MOSFET 开关。 下图中标记了电阻器和电容器的值

获得的 HO PWM 如下所示

为什么 PWM 的顶部有一个缝隙?? 此外、获得的 LO PWM 是完美的方形 PWM、但幅度不为12V
LO PWM

使用的器件: STW77N65M5
二极管: MURA160T3G
开关频率:50Hz (交流线路频率)
我期待得到我们方面的良好支持来解决我的问题!!!
This thread has been locked.
If you have a related question, please click the "Ask a related question" button in the top right corner. The newly created question will be automatically linked to this question.
尊敬的 TI 专家:
我将 UCC27714 IC 用于图腾柱线同步 MOSFET 开关。 下图中标记了电阻器和电容器的值

获得的 HO PWM 如下所示

为什么 PWM 的顶部有一个缝隙?? 此外、获得的 LO PWM 是完美的方形 PWM、但幅度不为12V
LO PWM

使用的器件: STW77N65M5
二极管: MURA160T3G
开关频率:50Hz (交流线路频率)
我期待得到我们方面的良好支持来解决我的问题!!!
您好、Anoop、
我看到的一个观察结果是、有一个4.9K 栅极电阻器和一个10K 栅源极电阻器、因此驱动器与 MOSFET Vgs 之间存在明显的分压比。 将出现10K/14.9K x VDD、这可能是 LO 振幅较低的原因。 VDD 上为12V 时、Vgs 上仅为~8V。
对于 HO 输出的斜率、考虑在 HO 导通期间由于器件 IqHB 和流入4.9K +10K 电阻的电流而使 HB-HS 电容器放电。
来自栅极和 Vgs 电阻器的电流将为~800uA、HB 上的 IQ 为~65uA、总电流为865uA。 作为假设电流是恒定的估算、使用 dV=dt * i/C dV 为10ms * 865uA/1uF = 8.65V。 这高于示波器图中的值、但表示 HO 高拉电流流入电阻器的电流将会大幅下降。
为了减少对 Vgs 峰值电平的影响、请查看栅极电阻器值和栅源极电阻器值。 如果4.9K 栅极电阻在应用中运行良好、请考虑将栅源极电阻器更改为47k 欧姆。 这将导致12V VDD 下的~10.9V Vgs。
为了进一步降低 HO 输出电平下降、我建议尝试一个2.2uF HB 到 HS 的电容器。 47k 欧姆 Vgs 电阻器的这种变化将减少 HB 到 HS 电容器的放电。
确认这是否能解决您的问题、或者您可以在此主题上发布其他问题。
此致、
您好、Anoop、
由于您提到工作频率为50Hz、因此我没有评论启动电阻值。 引导电阻器的尺寸是为了限制引导二极管中的峰值电流、并且还控制启动期间偏置的上升时间。 对于200欧姆和1uF 自举电阻器和电容、时间常数在~200us 时将非常长。 对于10kHz 运行、这将是一个过多的充电时间、并且可能不允许 HB 偏置上升。 对于10kHz、假设占空比为50%、则低侧导通时间为~50us。 我允许3个时间常数实现接近满电的电荷、电阻为~ 16欧姆。
此外、为了确定最小引导电阻、我的目标是~20us HB 上升时间、假设3个时间常数、该值为~7欧姆。 还要确保自举二极管峰值电流额定值至少为 VDD/Rboot。
此致、