This thread has been locked.

If you have a related question, please click the "Ask a related question" button in the top right corner. The newly created question will be automatically linked to this question.

[参考译文] LMR23630:系统上电时会出现短压降(60ns)

Guru**** 2511525 points
Other Parts Discussed in Thread: LMR23630

请注意,本文内容源自机器翻译,可能存在语法或其它翻译错误,仅供参考。如需获取准确内容,请参阅链接中的英语原文或自行翻译。

https://e2e.ti.com/support/power-management-group/power-management/f/power-management-forum/917194/lmr23630-there-is-a-short-voltage-drop-60ns-when-system-power-on

器件型号:LMR23630

你(们)好

我发现在我的设计中系统上电时,电压下降很短(接近60ns)。

直流/直流 IC 为 LMR23630。

电路如下所示:

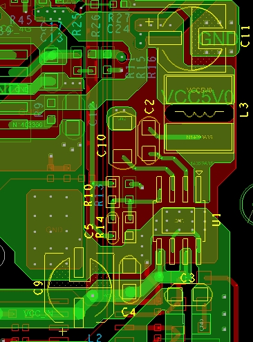
PCB 布局如下所示  

 我们捕获的电压波如下:

请帮我进行分析。

非常感谢。

最恰当的考虑  

6月

  • 请注意,本文内容源自机器翻译,可能存在语法或其它翻译错误,仅供参考。如需获取准确内容,请参阅链接中的英语原文或自行翻译。

    您好、Jun、

    执行此测量时的降压稳压器负载条件是什么? 输入电源是电流受限还是降压电源的电流受限?

    请您具体说明降压转换器的所有适用条件、以便我充分了解当前的情况。

    谢谢、

    马歇尔

  • 请注意,本文内容源自机器翻译,可能存在语法或其它翻译错误,仅供参考。如需获取准确内容,请参阅链接中的英语原文或自行翻译。

    您好、Marshall、

    测试条件

    我已经在不同的负载条件下测试了加电波形,例如0A、最小负载(1A)、最大负载(2A)。

    电源输入:μ A

    输入电源可以提供超过120W (12V@10A)的输出,我们在测试中没有限制电流。

    组件 PCB 状态

    我们尝试调节电压输出电容器值、但仍会发生压降。

    我们测试了4个 PCBA,、但只有1个出现了压降。

    我们替换了 LMR23630周围的电感器、电容器和电阻、但压降与之前相同。

    我希望这些信息将帮助您进行分析。

    此致、

    6月

  • 请注意,本文内容源自机器翻译,可能存在语法或其它翻译错误,仅供参考。如需获取准确内容,请参阅链接中的英语原文或自行翻译。

    您好、Jun、

    VCC 电容 AGND 端子似乎离器件 AGND 引脚很远。 通常、这是针对的。

    IC 下方的层是什么样子的?

    对过孔如何将接地端桥接在一起感兴趣?