主题中讨论的其他器件:UCC27714
我使用 UCC27714 来控制相移 H 桥整流器。 我使用了两个半桥 IC。 目前我正在测试它、但我无法在 HO 引脚上看到输出、而在 LO 上、一切看起来都正常。
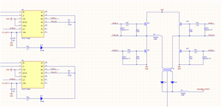
请查看以下电路。 目前、我在顶部提供20V 而不是390V。
谢谢

This thread has been locked.
If you have a related question, please click the "Ask a related question" button in the top right corner. The newly created question will be automatically linked to this question.
我使用 UCC27714 来控制相移 H 桥整流器。 我使用了两个半桥 IC。 目前我正在测试它、但我无法在 HO 引脚上看到输出、而在 LO 上、一切看起来都正常。
请查看以下电路。 目前、我在顶部提供20V 而不是390V。
谢谢

低侧 MOSFET 根据输入 PWM 信号完全闭合和断开。
对于 PWM、我对其进行了测试、输入端存在 PWM 信号。 当我检查 C44 (HB 到 HS)上的电压时,它会给我11.53V 的电压。
我已在 UCC27714的 VDD 上施加12V 电压。 当我施加 PWM 信号以运行 H 桥时、当我检查高侧 MOSFET 栅极相对于 GND 的电压时、我会得到大约3.7V 的脉冲(与低侧 MOSFET 上的 PWM 相反)。 但高侧 MOSFET 的 Vgs 为0V。
因此、高侧 MOSFET 栅极和源极从驱动器 IC 获取3.7V 电压。 这让我感到困惑。 我确保所有电路都来自驱动器 IC。
您好、Faiz、
对我来说、有一点不太清楚。 LI 和 HI 输入同相、这意味着高侧和低侧 FET 将同时导通、这似乎会使输入总线电压短路、 也可能不允许开关节点转换为接地并为自举电容器充电。
您能否尝试在不同的测试条件下测试此项? 请勿在此设置下施加高压输入。
要仅确认栅极驱动信号:使用跳线将 COM_AB 和 COM_CS 接地。 这将使 FET 半桥开关节点接地、并允许引导电容器充电。 向驱动器施加偏置电源以及 LI 和 HI 信号、并确认 LO 和 HO。 确认开关节点接地。
此致、
您好、Faiz、
如果高侧 MOSFET 接收到12V 信号、则驱动器 VDD 似乎应为12V、因为 HB 通过自举二极管从 VDD 提供。 低侧应从 VDD 切换到接地、也应为12V。 确认 LO 探头连接正确且示波器探头接地正确。 低侧驱动器上可能存在低电阻故障。 要检查此情况、您可以临时移除栅极电阻器以确认驱动器输出。 如果仍然存在低电平 LO 信号、最好更换驱动器 IC。
此致、