This thread has been locked.

If you have a related question, please click the "Ask a related question" button in the top right corner. The newly created question will be automatically linked to this question.

[参考译文] BQ24296M:基于 BQ24296M 的设计中存在 F 相关问题

Guru**** 2511415 points
Other Parts Discussed in Thread: TLV61048, BQ24296M, BQ24296

请注意,本文内容源自机器翻译,可能存在语法或其它翻译错误,仅供参考。如需获取准确内容,请参阅链接中的英语原文或自行翻译。

https://e2e.ti.com/support/power-management-group/power-management/f/power-management-forum/866192/bq24296m-f-acing-issue-in-bq24296m-based-desin

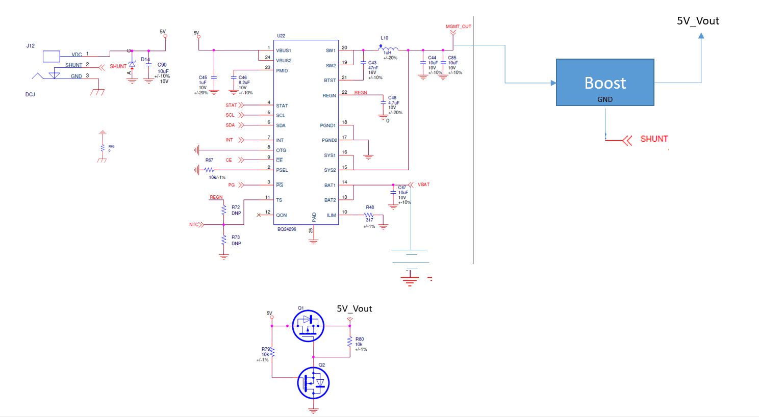
器件型号:BQ24296M
主题中讨论的其他器件:TLV61048BQ24296

您好!

我们将在设计中使用以下实现方式。 我们的目标是获得5V@1.5A 输出。

案例1: 5V@1.5A 直流适配器 连接到 VBUS 时(插入直流插孔时, 我们通过断开 GND 来禁用升压),并通过导通 MOSFET Q1和 Q2电路旁路5V 以输出。  

CASE2:未插入 DC JACK 时。 电池是电源、BQ24296M 系统输出时电压大约为3.7V。 我们通过直流/直流 TLV61048进行升压并获得5V_Vout。

问题1:当电池是输入源并且未插入直流插孔时,为什么我们在 BQ24296的 VBUS 引脚上获得4.6V 的电压。 这是预期的吗? 我们在升压输出端也没有获得5V 电压(无负载)、我们仅获得大约4.6V 电压。 这与 OTG 的设置有关。 我们还尝试从路径中移除 MOSFET Q1和 Q2、但当电池是唯一的输入源时、仍会在 BQ24296的 VBUS 引脚上获取电压。

问题2: 我们面临的问题是、在空载情况下、升压输出端也不会获得5V 电压。当电池是唯一的输入源时(此时电池电压为4.2V)。

但是、当插入5V 直流插孔时、输出电压为5V。 任何用于调试此问题的指针都将有所帮助。  

注意 :我们在此设置中使用3.7/3250mAh 可充电锂离子电池。

升压 IC 为 :TLV61048E

  • 请注意,本文内容源自机器翻译,可能存在语法或其它翻译错误,仅供参考。如需获取准确内容,请参阅链接中的英语原文或自行翻译。

    尊敬的 Bhupendar:

    当 OTG 接地时、充电器不应处于升压模式?  您能否确认使用电池时、充电器 SW 节点未切换、并且恒定直流电压是否接近 SYS 电压?

    在仅应用电池的情况下、充电器具有反向阻断 FET Q1、该 FET Q1应防止电池电压出现在 VBUS 上。  但是、根据第7页的 d/s、电气特性表中的第一行项目、从 BAT 到 VBUS 的泄漏电流为5uA。  安装时、该泄漏电流是否会缓慢地为输入电容器充电和/或影响 Q1?  为了防止 VBUS 上的电压、您需要在 VBUS 与地之间放置一个多小的电阻器?

    此致、

    Jeff