This thread has been locked.

If you have a related question, please click the "Ask a related question" button in the top right corner. The newly created question will be automatically linked to this question.

[参考译文] BQ24172:SW 输出为一条直线(0.7V)

Guru**** 2495625 points
Other Parts Discussed in Thread: BQ24172

请注意,本文内容源自机器翻译,可能存在语法或其它翻译错误,仅供参考。如需获取准确内容,请参阅链接中的英语原文或自行翻译。

https://e2e.ti.com/support/power-management-group/power-management/f/power-management-forum/722812/bq24172-sw-output-is-a-straight-line-0-7v

器件型号:BQ24172

大家好、

我的客户 最近使用了 BQ24172、但遇到了以下问题,

测试条件

输入:15V;输出:无负载(无电池和负载)

结果:

引脚 VBAT 的电压为0.7V、

引脚 SW 的输出 为直线(0.7V)。

引脚 REGN 正常、5.88V。

引脚 BTST 为5.45V。  

引脚 PVDD 和引脚 Vref 正常。

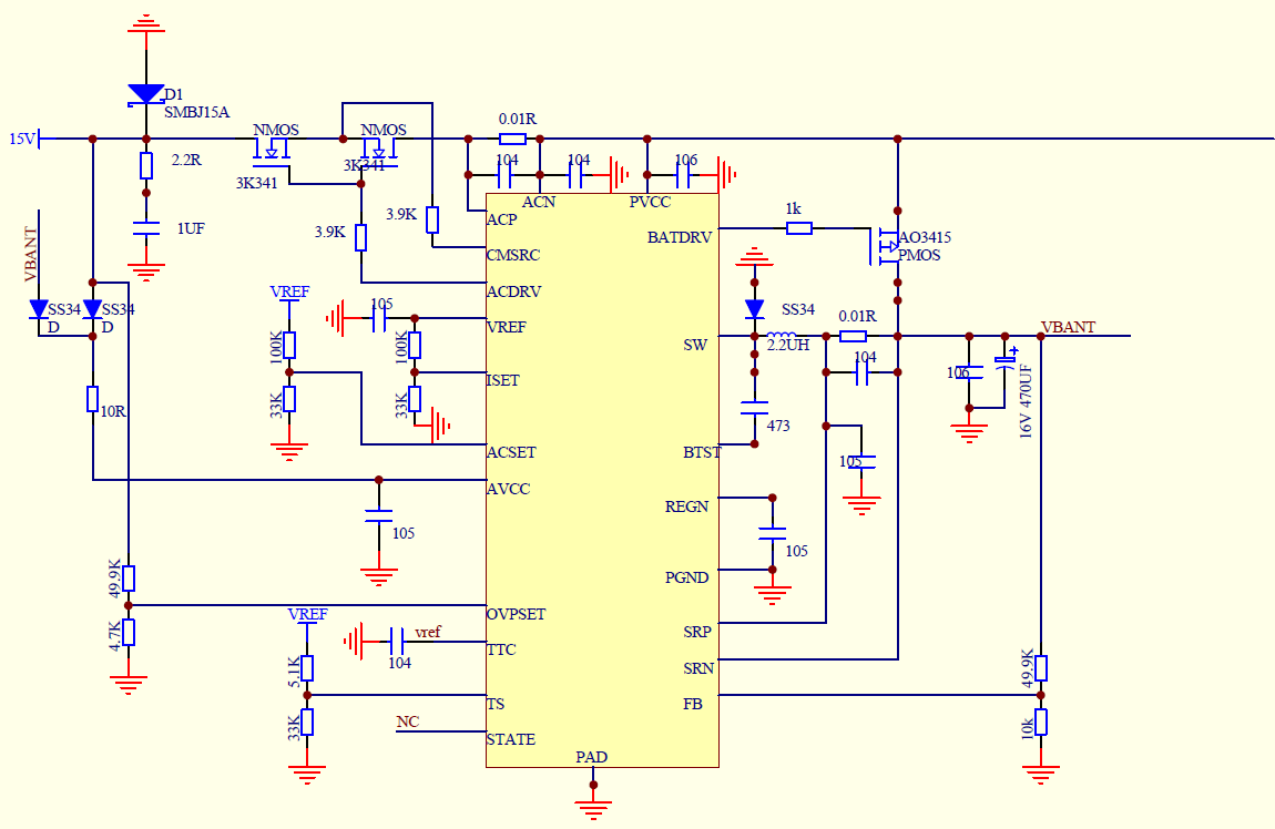
客户电路图:


请帮您解决紧急问题吗?

非常感谢!

雪利

  • 请注意,本文内容源自机器翻译,可能存在语法或其它翻译错误,仅供参考。如需获取准确内容,请参阅链接中的英语原文或自行翻译。

    您可以标记所有电容值吗?  

    请参阅 EVM 原理图作为参考。  

    应在 ACP 引脚和 AGND µF 放置一个0.1 μ F 陶瓷电容器、以进行共模滤波。

    BAT 引脚指的是什么? "VBANT"?

    您能否显示此条件下的范围捕获?

  • 请注意,本文内容源自机器翻译,可能存在语法或其它翻译错误,仅供参考。如需获取准确内容,请参阅链接中的英语原文或自行翻译。

    您好、Jing、

    感谢您的回复。 昨天我再次参考了 EVM 原理图、我找到了原因。  

    解决方案:在引脚 TS 处添加热敏电阻。

    此致、

    雪利