This thread has been locked.

If you have a related question, please click the "Ask a related question" button in the top right corner. The newly created question will be automatically linked to this question.

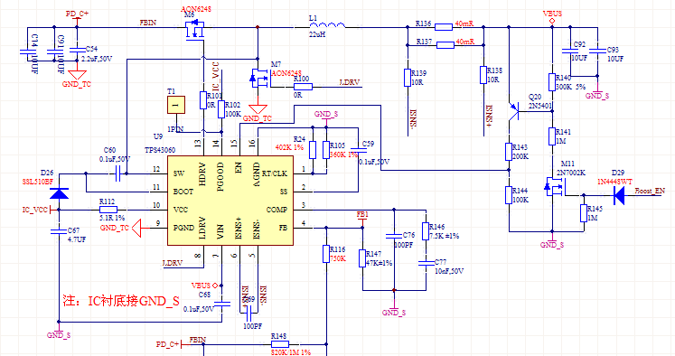
[参考译文] CCS/TPS43060:为什么 TPS43060的电感器(22uH)升压至42V 会有问题? 输入电压为20V、功率限制为30W

Guru**** 2494635 points


请注意,本文内容源自机器翻译,可能存在语法或其它翻译错误,仅供参考。如需获取准确内容,请参阅链接中的英语原文或自行翻译。

https://e2e.ti.com/support/power-management-group/power-management/f/power-management-forum/720157/ccs-tps43060-why-does-the-inductor-22uh-of-the-tps43060-boost-to-42v-have-a-howling-input-voltage-is-20v-power-limit-is-30w

器件型号:TPS43060

工具/软件:Code Composer Studio

你好

  请帮助我分析 TPS46060升压电感器的原因是什么?

1、PCB 布局:

         

2、原理图

3、CH1是 SW 开关波形、CH2是上管驱动波形、CH3是下管驱动波形

此致

陈凤

  • 请注意,本文内容源自机器翻译,可能存在语法或其它翻译错误,仅供参考。如需获取准确内容,请参阅链接中的英语原文或自行翻译。
    您好、Chen、

    根据波形、似乎可能存在次谐波振荡。 这是否仅在转换器工作占空比约为50%时发生? 这可能是电感器中噪声的原因。

    此外、请使用下面的计算器仔细检查补偿值。
    www.ti.com/.../slvc471


    谢谢、

    Garrett