请注意,本文内容源自机器翻译,可能存在语法或其它翻译错误,仅供参考。如需获取准确内容,请参阅链接中的英语原文或自行翻译。
器件型号:TPS65100 您好!
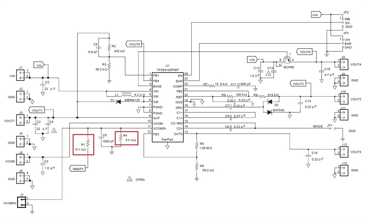
您能告诉我在 TPS65100上设置 VCOM 电压的正确方法吗?
数据表和评估套件、并使用相同值的反馈电阻器将输出电压设置为 Vo1的一半、但我看不到在需要不同值时用于对实际电压进行编程的公式在哪里。
请参阅电路图片:
我猜的是 VCOM = Vo1 *(R4/(R1 + R4))、但它可能是 VCOM = Vo1 *(R1/(R1 + R4))、
我需要知道正确的方法、因为我使用一个电阻器链来将 R4设置为削减组件类型、但仅为 R1使用一个电阻器。
非常感谢您的帮助。 谢谢、John。
