This thread has been locked.

If you have a related question, please click the "Ask a related question" button in the top right corner. The newly created question will be automatically linked to this question.

[参考译文] UCC256304:UCC25630x 谐振电容器

Guru**** 2507515 points
Other Parts Discussed in Thread: UCC256304

请注意,本文内容源自机器翻译,可能存在语法或其它翻译错误,仅供参考。如需获取准确内容,请参阅链接中的英语原文或自行翻译。

https://e2e.ti.com/support/power-management-group/power-management/f/power-management-forum/732549/ucc256304-ucc25630x-resonant-capacitor

器件型号:UCC256304

您好!  

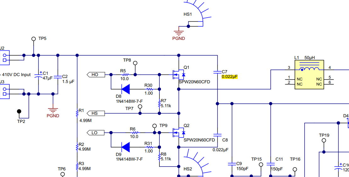
我们在 UCC25630-1EVM 中发现 MOS Q1上有一个 C7、该电容器的用途是什么? 由于我们在竞争对手的解决方案中没有看到该电容器、因此这会增加。 我们可以忽略该电容器吗?

  • 请注意,本文内容源自机器翻译,可能存在语法或其它翻译错误,仅供参考。如需获取准确内容,请参阅链接中的英语原文或自行翻译。
    您好、Leo、

    感谢您关注 UCC256304。 C7与 C8共同构成了总谐振电容。 在这种情况下、使用了分离谐振电容器结构。 也可以使用连接到变压器的单个电容器、并为谐振电容接地。

    此致、
    本·洛夫
  • 请注意,本文内容源自机器翻译,可能存在语法或其它翻译错误,仅供参考。如需获取准确内容,请参阅链接中的英语原文或自行翻译。
    您好 Benjamin、

    为什么我们建议使用分离电容器而不是单个电容器? 有什么好处?
  • 请注意,本文内容源自机器翻译,可能存在语法或其它翻译错误,仅供参考。如需获取准确内容,请参阅链接中的英语原文或自行翻译。
    您好、Leo、

    在启用 LLC 转换器之前,分离谐振电容器可以将电容器中点“预充电”为1/2*Vin。 这样做的好处是在启动期间、变压器将对称驱动、并且在启动期间进行硬开关的风险更小。 接地的单个谐振电容器将从0V 直流偏置开始。 在可以对称驱动变压器之前、需要对单谐振电容器进行充电、因此在启动期间进行硬开关的风险更大。 单谐振电容器的优势是布局更简单、因为您无需将谐振电容器重新输出到输入电压。 正如我在之前的响应中提到的、也可以使用连接到变压器和接地端的单个谐振电容器。

    此致、
    本·洛夫
  • 请注意,本文内容源自机器翻译,可能存在语法或其它翻译错误,仅供参考。如需获取准确内容,请参阅链接中的英语原文或自行翻译。
    您好、Leo、

    如果您对此主题有任何后续问题、请告诉我。

    此致、
    本·洛夫
  • 请注意,本文内容源自机器翻译,可能存在语法或其它翻译错误,仅供参考。如需获取准确内容,请参阅链接中的英语原文或自行翻译。
    您好、Banjamin、
    感谢您的解释!