请注意,本文内容源自机器翻译,可能存在语法或其它翻译错误,仅供参考。如需获取准确内容,请参阅链接中的英语原文或自行翻译。
器件型号:LMG1210 团队、
我们是否能够提供使用 LMG1210和 GaN FET 的基本 PSPICE 仿真示例?
提前感谢、
A:
This thread has been locked.
If you have a related question, please click the "Ask a related question" button in the top right corner. The newly created question will be automatically linked to this question.
您好!
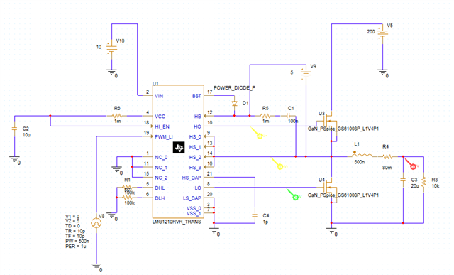
您是要该文件还是只是一个直观的示例? 下面是我的原理图的屏幕截图:

它配置为1MHz 开环降压转换器。 PSpice for TI 不包含任何 GaNFET (除了具有集成驱动器的 TI FET 外)、因此您需要从其他供应商导入模型。 我的仿真同时适用于 GaN 系统和 EPC GaNFET、因此我知道这些仿真至少应该起作用。
输出如下:

因此、该降压转换器能够正常工作(200V 输入至100V 输出)。 此处是栅极驱动器放大图:

使用该模型时需要注意的两个方面是 HS_DAP (似乎接地、而不是 HS)以及 DHL 和 DLH 性能。 根据我的经验、该模型的死区时间行为与实际器件的行为不完全匹配。 如果您需要仿真文件或者没有问题、敬请告知。 如果我发送文件、您必须将 FET 添加到您自己的实例中。
谢谢。
A·M·