This thread has been locked.

If you have a related question, please click the "Ask a related question" button in the top right corner. The newly created question will be automatically linked to this question.

[参考译文] UCC29002:如何切换调节放大器?

Guru**** 2502205 points
Other Parts Discussed in Thread: UCC29002, UCC39002

请注意,本文内容源自机器翻译,可能存在语法或其它翻译错误,仅供参考。如需获取准确内容,请参阅链接中的英语原文或自行翻译。

https://e2e.ti.com/support/power-management-group/power-management/f/power-management-forum/1309957/ucc29002-how-to-switch-adjust-amp

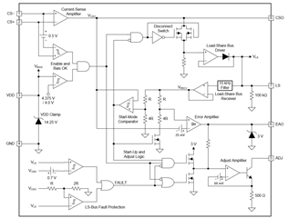
器件型号:UCC29002
主题中讨论的其他器件: UCC39002

大家好、

我是否知道 CS+/-和 LS 是如何控制3V 来切换调节放大器的? 谢谢。

  • 请注意,本文内容源自机器翻译,可能存在语法或其它翻译错误,仅供参考。如需获取准确内容,请参阅链接中的英语原文或自行翻译。

    您好、Rock 

     
      


     

       

     


    、 感谢您关于 UCC29002中的控制电路的问题。 请查看 UCC29002数据表的最新版本、我认为这些版本比前一个版本更好地解释了情况。 www.ti.com/.../ucc29002 该图显示了 UCC29002和 UCC39002控制块内的等效逻辑。 UCC29002-1的控制电路几乎相同、但启动模式比较器输出实际上始终连接到 GND。 很遗憾、没有足够的时间将此图表包含在新的数据表中。 但也许下一个版本会包含它。 此致、 乌尔里希