主题中讨论的其他器件:BQ76952、、BQ76940、BQ76942
我写信询问是否可以使用外部 FET 来平衡 BQ76952或 BQ769142中的电池。 我知道这对于 BQ76940而言是可行的、我想知道对于这些其他模型是否也可以实现。 此外、我不确定 NFET 如何在 BQ76940中的电池外部平衡中工作

This thread has been locked.
If you have a related question, please click the "Ask a related question" button in the top right corner. The newly created question will be automatically linked to this question.
我写信询问是否可以使用外部 FET 来平衡 BQ76952或 BQ769142中的电池。 我知道这对于 BQ76940而言是可行的、我想知道对于这些其他模型是否也可以实现。 此外、我不确定 NFET 如何在 BQ76940中的电池外部平衡中工作

尊敬的 Gurkiratsingh:
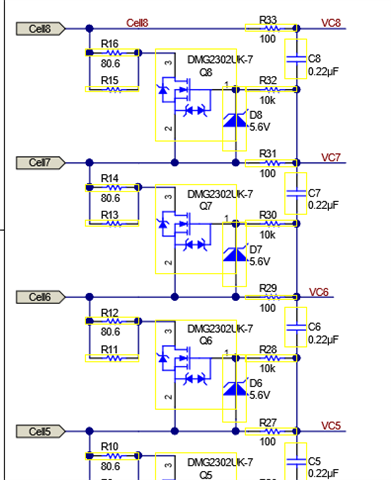
是的、BQ76952、BQ76942和 BQ769142都支持外部电芯平衡。 TI 在 TIDA-010208的原理图中提供了这种外部电池平衡的示例。 我在下面附上了其中的一部分

至于原理图中的平衡工作原理、务必要考虑 BQ76940中 VCx 引脚的内部如何运行。 在内部、VCx 和 VCX-1之间有一个 FET、允许两者短接在一起(参阅下文)。 例如、当您提供的照片中的 cell2发生平衡时、电流可以从单个电芯流过 RC2、流过内部 FET、流过 RC1以创建循环。 两个电阻器形成一个~1/2电池电压的分压器、并且该电压被施加到 NMOS 的栅极。 由于 FET 的源极连接到电池的负端子、因此 NMOS 将有一个~1/2的电池电压的 Vgs。 如果购买了用于平衡的合适 FET、此 Vgs 应该足够打开 FET 并允许大部分电流流经外部 FET。
外部电池平衡功能与 BQ76952和 BQ769142类似、但《 使用 BQ769x2电池监控器进行电池平衡》 应用手册中对其进行了更深入的讨论。 关于这方面的更多信息,我将考虑通读这份文件。

此致!
A·内德尔费尔德