请注意,本文内容源自机器翻译,可能存在语法或其它翻译错误,仅供参考。如需获取准确内容,请参阅链接中的英语原文或自行翻译。
器件型号:TPS61252 您好!
这是我第一次连接电路。 我使用3V6启动了测试、Vout 与 VIN 相同。 当 VIN 低于3V3时、Vout 保持为3V3。
在处理器未运行固件的情况下进行测量。 因此使用电流非常低。
有一个开关会使 EN 等于 VIN。 处理器启动并将引脚设置为高电平、使 TPS 保持启用。
由于无法将 Vout 与电路断开、恐怕连接电池会损坏另一个元件。
一切正常工作时的总电流将在300mA 附近
电流非常低的事实是否会导致该问题?
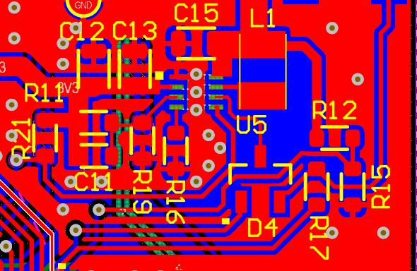
我使用了数据表规格。 下面是 PCB 的原理图和部分。 L1为 Abricon 1R5。
谢谢
费尔南多·马索


