大家好、
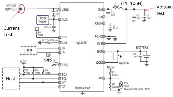
我的客户在其录像机设备上使用 BQ24295。
他们发现、当他们在其器件上开始 WIFI 功能时 、VBUS 的电流被暂时上拉、SW 引脚上的输出电压将下降大约600mV、这个下降将导致输出低于3V、从而使他们的以下电路关断和器件复位。 (他们使用的 L1为10uH)


然后他们在实验中测试该电流和电压。 它们始终可以在电流增加时找到压降:



您能帮助了解一下为什么会出现压降以及如何避免或减小该压降吗?
谢谢。
布赖恩
This thread has been locked.
If you have a related question, please click the "Ask a related question" button in the top right corner. The newly created question will be automatically linked to this question.
大家好、
我的客户在其录像机设备上使用 BQ24295。
他们发现、当他们在其器件上开始 WIFI 功能时 、VBUS 的电流被暂时上拉、SW 引脚上的输出电压将下降大约600mV、这个下降将导致输出低于3V、从而使他们的以下电路关断和器件复位。 (他们使用的 L1为10uH)


然后他们在实验中测试该电流和电压。 它们始终可以在电流增加时找到压降:



您能帮助了解一下为什么会出现压降以及如何避免或减小该压降吗?
谢谢。
布赖恩
您好、Garrett:
很抱歉我的错误。 它们使用的 L1为1uH。 这里还有三个问题:
1.如果他们现在不能更改 L1&C6&C7、我们还有其他方法来解决这个问题吗?
2.此问题仅在没有连接电池时出现。
当将电池连接到 BQ24295时、无论电流变化多大、都不会出现下降。
那么、您能解释一下这个现象吗? (BQ24295是否具有某些设置、或者连接时电池看起来是 C 还是 L?)
我找到了一个 E2E、我想知道它是否与我的情况类似、我能否通过修改寄存器配置避免中断?
谢谢。
布赖恩
您好、Brian、
感谢您更新电感器尺寸。 请在下面查找我对您的问题的评论。
1) 1)如果无源组件无法调整、则唯一有助于确保在未连接电池时禁用充电的调整。 通过将/CE 引脚驱动为高电平或将 REG01位4设置为0来禁用充电。 禁用充电将确保系统电压控制环路是有源环路、而不是电池电压控制环路。 这应该改进负载瞬态响应。
2)电池的存在有助于保持 SYS 电压。 此器件具有补充模式、在这个模式中、如果需要、电池可帮助支持 SYS 电压。
3) 3)如1)如中所述、通过寄存器禁用充电应该会有所帮助。
此致、
加勒特