This thread has been locked.

If you have a related question, please click the "Ask a related question" button in the top right corner. The newly created question will be automatically linked to this question.

[参考译文] BQ25713:BQ25713适配器输出浪涌电流在4us

Guru**** 2503995 points
Other Parts Discussed in Thread: BQ25713

请注意,本文内容源自机器翻译,可能存在语法或其它翻译错误,仅供参考。如需获取准确内容,请参阅链接中的英语原文或自行翻译。

https://e2e.ti.com/support/power-management-group/power-management/f/power-management-forum/1201358/bq25713-bq25713-adapter-output-rush-current-47-2a-in-4us

器件型号:BQ25713

您好  

此客户设计采用 BQ25713、当适配器在4uS 内输出约47.2A 的浪涌电流时。

请告诉我如何取消此浪涌电流。

正在等待您的回复。

谢谢

星形

  • 请注意,本文内容源自机器翻译,可能存在语法或其它翻译错误,仅供参考。如需获取准确内容,请参阅链接中的英语原文或自行翻译。

    您好、Star:

    感谢您对本部件的帮助。 一般而言、可以使用电感器扼流圈或 RC 缓冲器来减慢电流、但我们需要更多信息来回答该问题。

    充电器之后是否损坏?

    客户如何测量浪涌电流?

    客户是否确定测试设备正在工作? 在4us 下47.2A 会产生大量的能量。

    测试设置是什么?

    此致、
    E·加洛韦

  • 请注意,本文内容源自机器翻译,可能存在语法或其它翻译错误,仅供参考。如需获取准确内容,请参阅链接中的英语原文或自行翻译。

    您好,Ethan

    感谢你的帮助。

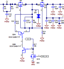
    添加 RC 是无用的、并且充电器也不会损坏。  他们发现这是由前端的5个22uF MLCC 电容器引起的。

    附上了原理图的一部分。

    正在等待您的回复。

    谢谢

    星形

  • 请注意,本文内容源自机器翻译,可能存在语法或其它翻译错误,仅供参考。如需获取准确内容,请参阅链接中的英语原文或自行翻译。

    尊敬的明星:

    该浪涌电流与 BQ25713无关。 纯粹是适配器首先为输入电容器充电。  我们在 BQ25713EVM 中也有一个浪涌控制电路。 请参见下方的。 建议用户启用这个电路。  

    此致、