This thread has been locked.

If you have a related question, please click the "Ask a related question" button in the top right corner. The newly created question will be automatically linked to this question.

[参考译文] LM34966-Q1:PSPICE 中的输出电压问题(适用于 TI 仿真)(LM34966QPWPRQ1 IC)

Guru**** 2494635 points


请注意,本文内容源自机器翻译,可能存在语法或其它翻译错误,仅供参考。如需获取准确内容,请参阅链接中的英语原文或自行翻译。

https://e2e.ti.com/support/power-management-group/power-management/f/power-management-forum/1479127/lm34966-q1-issue-with-output-voltage-in-pspice-for-ti-simulation-lm34966qpwprq1-ic

器件型号:LM34966-Q1

工具与软件:

大家好、团队成员:

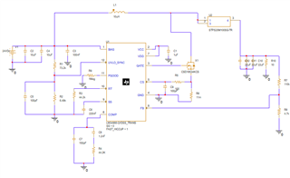
我一直使用 LM34966QPWPRQ1 IC 在 PSPICE for TI 中设计一个电路。 要求采用22V 至27V 直流输入和24V/2.7A 直流输出。

我已附上原理图和仿真文件供参考。

当我提供22V 或27V 的输入时、将会得到21.5V 和26.5V 的输出电压、这不是预期的那样。

此外、如果我在原理图中将电感器替换为1:1变压器、我将得到0V 的输出电压。

请协助并回复我。

e2e.ti.com/.../5873.24dc.zip