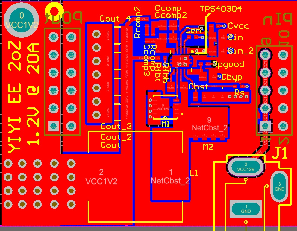
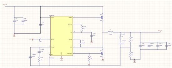
tps40304我先做成了一个小模块做测试,我想让它能输出1.2V@16A或以上的电流,现在板子好了,发现输出的1.2V有噪声,找不到问题,
tps40304的设计我是用webench做的,请问我能做什么来改善么?
示波器测量的图片,有200mV的噪声
This thread has been locked.
If you have a related question, please click the "Ask a related question" button in the top right corner. The newly created question will be automatically linked to this question.
tps40304我先做成了一个小模块做测试,我想让它能输出1.2V@16A或以上的电流,现在板子好了,发现输出的1.2V有噪声,找不到问题,
tps40304的设计我是用webench做的,请问我能做什么来改善么?
示波器测量的图片,有200mV的噪声