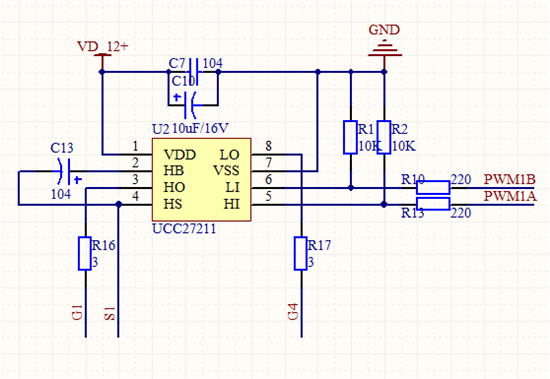
附上逆变电路,还有驱动电路。本人硬件不在行,求各位大神指导下,这一般是由什么原因引起的,加大死区后尖峰更加明显,
我在控制我的电机时,死区给定是0的时候,控制没有问题,检测尖峰电压有,但是不大,一旦加入一定的死区后,电机电流
加大后,电机就会失去控制,检测到尖峰电压非常大。
网上有看到别人用RCD吸收电路,但是看别人的
评论说效果也不是特别好。包括参数的选取也比较有讲究。我的电路没有做什么过多的措施,是因为我的是小功率的,额定功率
才24w,平时用的DC母线电压为24V。
This thread has been locked.
If you have a related question, please click the "Ask a related question" button in the top right corner. The newly created question will be automatically linked to this question.
附上逆变电路,还有驱动电路。本人硬件不在行,求各位大神指导下,这一般是由什么原因引起的,加大死区后尖峰更加明显,
我在控制我的电机时,死区给定是0的时候,控制没有问题,检测尖峰电压有,但是不大,一旦加入一定的死区后,电机电流
加大后,电机就会失去控制,检测到尖峰电压非常大。
网上有看到别人用RCD吸收电路,但是看别人的
评论说效果也不是特别好。包括参数的选取也比较有讲究。我的电路没有做什么过多的措施,是因为我的是小功率的,额定功率
才24w,平时用的DC母线电压为24V。
您好,
开关尖峰是产生原因是寄生电容和寄生电感在MOS关断的时候产生振荡导致。 该振荡会随着死区时间增加而更明显。
减小尖峰的方式是有几个: 1) 优化PCBlayout减小寄生电感;2) 选择Cds更小的MOSFET;3)选择合适的死区。死区是一定需要用来防止桥臂直通的。4)增加RC吸收电路。
希望对您有帮助,谢谢
Regards,
Patrick