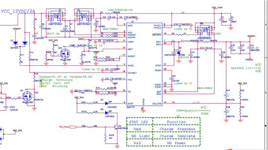
输入DC电源:12V,2A
AVCC关键:12.03V
OVPSET管脚电压:1.27V
CMSRC、ACDRV管脚均为:12.47V
BATDRV管脚:5.88V
SRN管脚:11.94V
VREF、REGN均没有电压输出
我猜想:芯片处于睡眠模式;
麻烦,TI员工帮我看一下,问题出在哪?
This thread has been locked.
If you have a related question, please click the "Ask a related question" button in the top right corner. The newly created question will be automatically linked to this question.
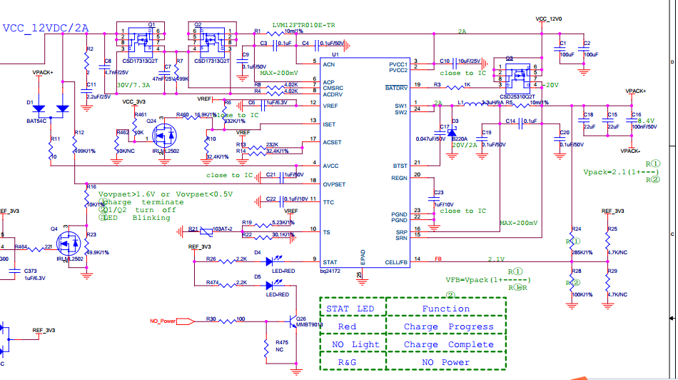
输入DC电源:12V,2A
AVCC关键:12.03V
OVPSET管脚电压:1.27V
CMSRC、ACDRV管脚均为:12.47V
BATDRV管脚:5.88V
SRN管脚:11.94V
VREF、REGN均没有电压输出
我猜想:芯片处于睡眠模式;
麻烦,TI员工帮我看一下,问题出在哪?