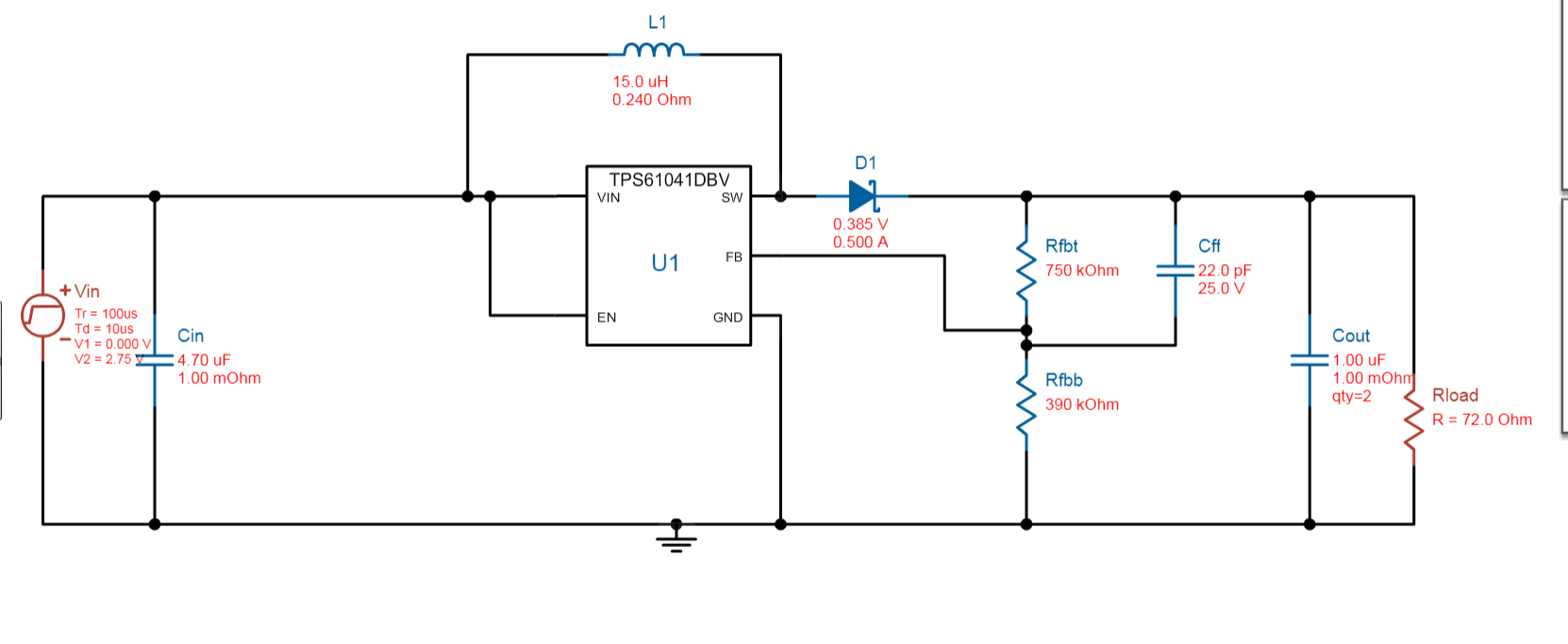
发现在负载大的时候纹波比较大,每100kHZ,输出电压就有一个明显的下降,负载小时不明显。还有就是不明白L过大或者过小有什么优缺点?输入电压范围2~3V
This thread has been locked.
If you have a related question, please click the "Ask a related question" button in the top right corner. The newly created question will be automatically linked to this question.
你的电感是功率电感么?要选取功率电感
其次你的输出电容太大了,建议用WEBENCH优化
出现周期性下跌是因为你负载的增加,电路的瞬态能力不够导致,所以你需要优化电路去调节环路