TI工程师,
你好,最近在使用BQ24195设计一款手持设备
对BQ24195的REG01设置为0x1F,即设置SYS_MIN设置为3.7V
拔去USB后线,电池电压3.4V,量了一下VSYS电压也只有3.4V,没有达到设置的3.7V
修改REG01寄存器为0x1B,VSYS电压也没有上升到3.5V
读取REG08寄存器的值为0x00,VSTS_STAT为0,即不在VSYSMIN regulation模式下
以下是各寄存器的值:
[0] = 0x3D [1] = 0x1F [2] = 0x60 [3] = 0x11
[4] = 0xB2 [5] = 0x8A [6] = 0x03 [7] = 0x4B
[8] = 0x00 [9] = 0x00 [10] = 0x23
设置REG01为0x3F,OTG功能能够被使能使能输出5V的,
插上USB线,BQ24195进入充电模式,读取REG08状态为0xA5,反而进入了VSYSMIN regulation模式,拔掉USB立刻又变为0x00
请问下是什么原因呢?
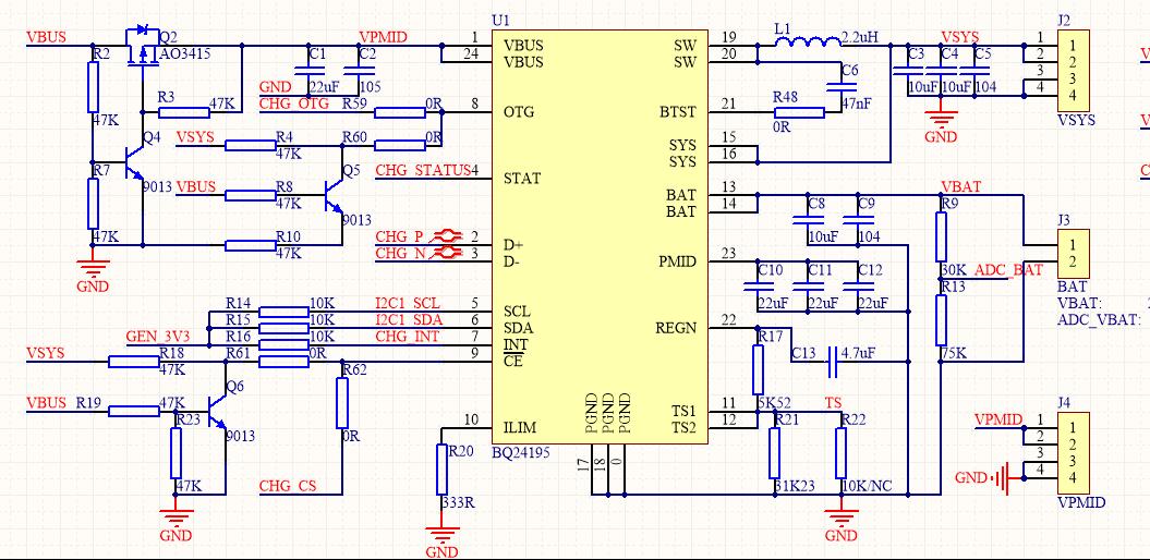
电路图如下:OTG和CE引脚有VBUS控制
