This thread has been locked.

If you have a related question, please click the "Ask a related question" button in the top right corner. The newly created question will be automatically linked to this question.

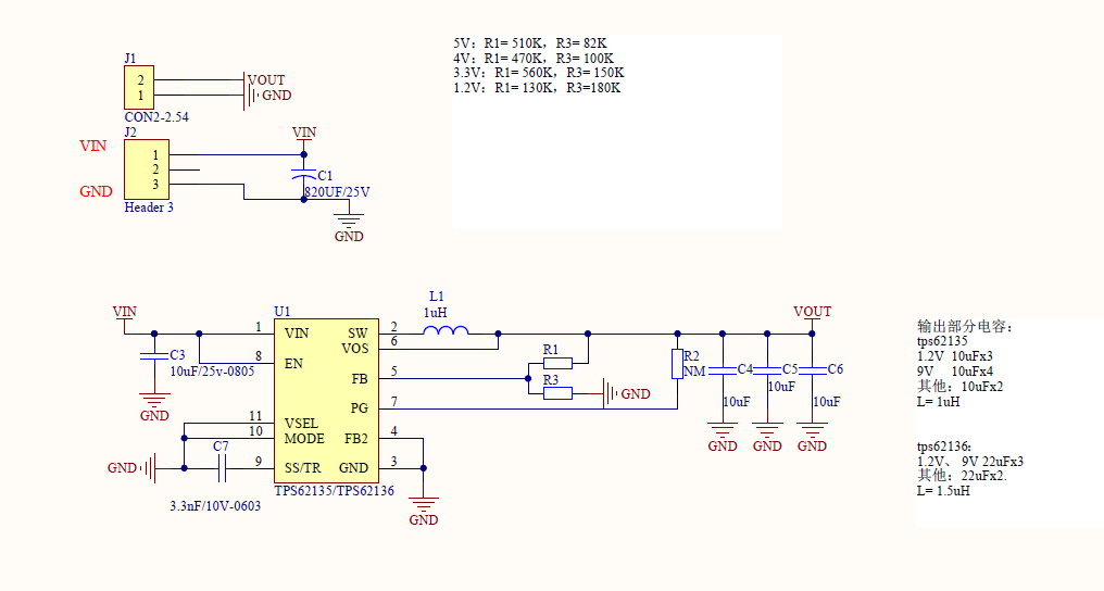
TPS62136

Other Parts Discussed in Thread: TPS62136

TPS62136带负载上电输出不稳定(输入8V,输出5V,3A),先上电再带负载则稳定输出,这是什么原因。

PS: