各位大神、TI员工:
您们好!
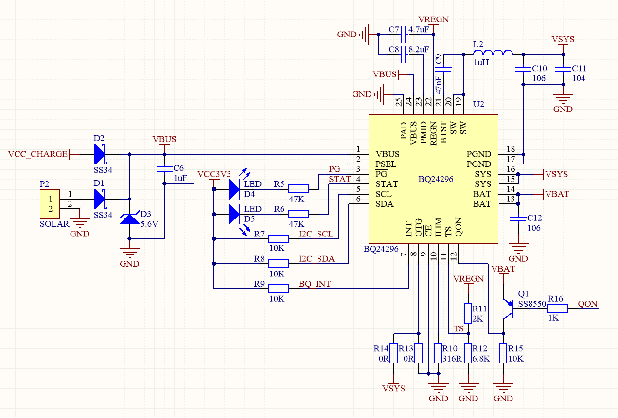
最近在使用TI 的BQ24296做电源以及电池充电管理。查阅芯片手册,发现此芯片可以让系统电压也就是VSYS保持在3.5V(默认值,可通过配置寄存器改变)以上。手册中描述的很清楚,如果电池电压低于最小系统电压的设定值,BATFET会进入LDO模式,以保持VSYS一直在最小系统电压之上,以保证整个系统的运行。但是我经过测试,发现无法实现这一功能,也就是芯片的SW脚输出的电压一直等于电池电压,寄存器配置最小系统电压为3.7V以及默认配置3.5V都试过,都不行。电池电压到3.4V时,系统电压也为3.4V,无法保持在最小系统电压之上。使用方式为禁用OTG,启用充电,VBUS输入为电源适配器。充放电都很正常,就是无法实现此功能!电路如下,还请各位能给予帮助,在此感谢!
