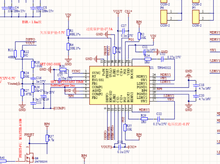
TI官方案例里,有用TPS40322搭建一个12V输入,5V/45A输出的电源。 按照此设计,我搭建了一个5V/50A的电源,TPS40322采用Two-Pahse并联模式,外围电路也与官方例程一致,唯一不一样的是过流点的设置和电感的选型,在我的设计中选用1.8m欧的30A的电感。目前调试遇到问题:
1、8V-11.5V输入,5V/50A满载启动时,会出现打隔保护,已将过流点设置的很高(约为120A),且输入欠压保护点设置的很低(约5.5V)。12V-15V输入就不会出现打隔保护问题。补充,输出滤波电容也足够大了,约4mF。
2、将输出电压降为3.3V,50A启动。当输入电压在8V-15V时,可正常启动,低于8V又会出现打隔保护。
下图是外围电路配置。
