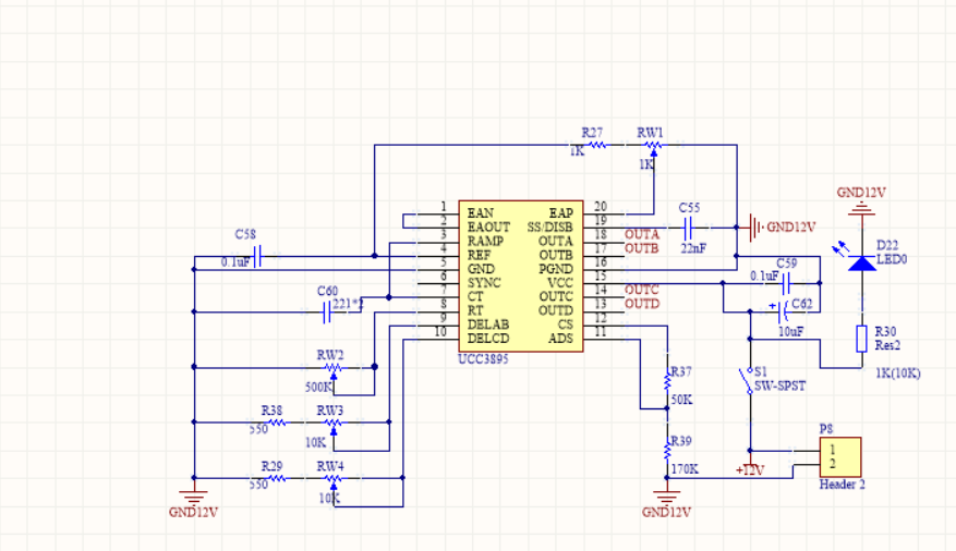
各位前辈好,我是刚学习电路设计的学生,在用3895产生四路方波的时候,做出来的电路板工作一会后四路方波的占空比就直接跳为零了,波形也消失了,请各位前辈帮忙看看有什么问题
This thread has been locked.
If you have a related question, please click the "Ask a related question" button in the top right corner. The newly created question will be automatically linked to this question.
Hi
你是做的一个测试电路是吧,如果芯片不工作了,就逐个测试芯片脚,首先是供电,出REF, 在测试反馈,以及保护,看出现的电压是否出现异常导致芯片工作异常。