my customer now have the below question.
the circuit would breakdown IGBT occasionally. and the breakdown occurred at CE of Q5, Q6, Q7 and Q8. or when the peak voltage of IGBT driver pull down below 10V, the IGBT soft-breakdown.
could you help re view the schematic? and help find the reason of breakdown phenomenon.
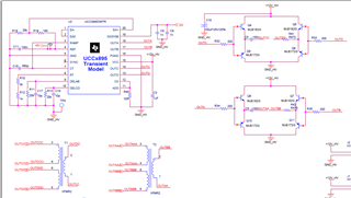
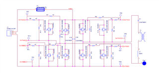
here is the schematic.


here is the related waveform.

OUTAAA与OUTBBB

OUTCCC与OUTBBB
below is the waveform under capacitor charging.

blue is the capacitor voltage; yellow is the capacitor current.