
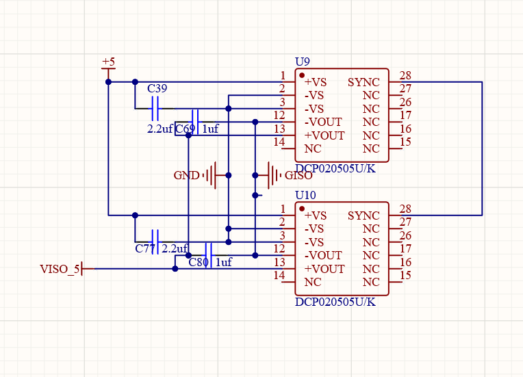
电路图如上图,打板回来后测量输入电压5.04v 输出端电压空载时或小负载7-9v是否正常
This thread has been locked.
If you have a related question, please click the "Ask a related question" button in the top right corner. The newly created question will be automatically linked to this question.
HI
正常,这个芯片是无反馈控制,因为负载越小,电压越高,因此不能空载或者极轻载。如果你的负载存在这种情况,有可能导致负载端电压超过负载芯片的受压范围,此时你需要考虑在DCP020505芯片输出增加假负载,例如稳压管之类都是可以的。