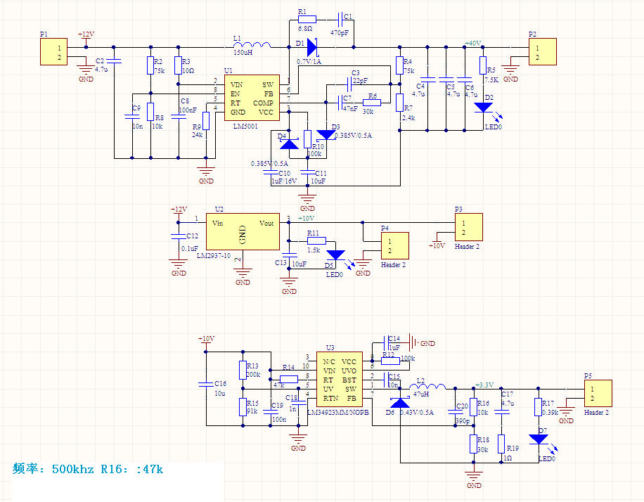
当外部电器启动时,电源输出会引入一个300hz/6V左右的干扰,请问专家该怎么处理?我这里附上原理图,实际测量的时候是3.3V输出有这么一个干扰。谢谢。
This thread has been locked.
If you have a related question, please click the "Ask a related question" button in the top right corner. The newly created question will be automatically linked to this question.