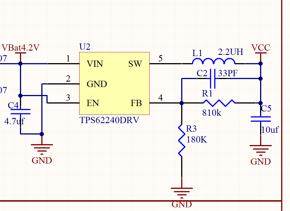
我的电路参考该芯片的datasheet里面的如下
问题是,现在4.2V的电压经常被拉低到3.9V-3.7V,然后,输出的电压为3.3-3.2V,经常就烧了芯片,问题出在哪里呢,
输出的电压3.3V是我所需要的电压。
This thread has been locked.
If you have a related question, please click the "Ask a related question" button in the top right corner. The newly created question will be automatically linked to this question.
我的电路参考该芯片的datasheet里面的如下
问题是,现在4.2V的电压经常被拉低到3.9V-3.7V,然后,输出的电压为3.3-3.2V,经常就烧了芯片,问题出在哪里呢,
输出的电压3.3V是我所需要的电压。