This thread has been locked.

If you have a related question, please click the "Ask a related question" button in the top right corner. The newly created question will be automatically linked to this question.

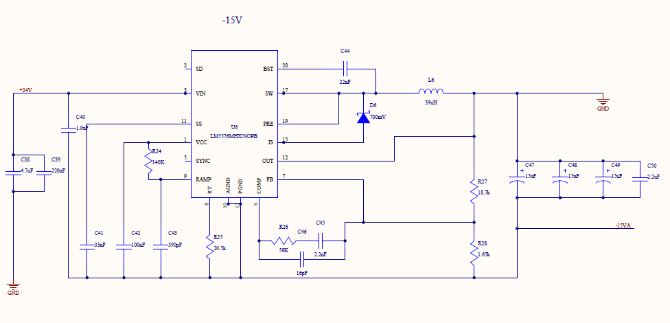
LM5576MHX输出电压为-4.1V,问什么不对



这个电路输出-15V,可是实际输出只有-4.1V,为什么不对啊?其中二极管用的SS14