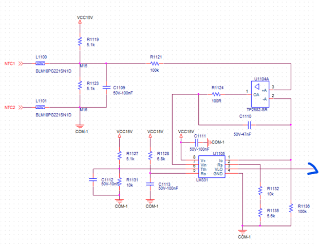
如下是根据LM331的datasheet搭的原理图:
1.外接一个NTC,分压后,给运放和LM331;
2.VCC15V是LDO产生的,同时给OPA和LM331供电。
但实际测试发现,R1119和R1123焊接到板子上后的阻值变了,分别是2.3k和3.0k。导致后面计算的VF曲线也发生了变化。
推测这个可能是阻抗不匹配导致的,请问如何解决这个问题呢?

This thread has been locked.
If you have a related question, please click the "Ask a related question" button in the top right corner. The newly created question will be automatically linked to this question.
如下是根据LM331的datasheet搭的原理图:
1.外接一个NTC,分压后,给运放和LM331;
2.VCC15V是LDO产生的,同时给OPA和LM331供电。
但实际测试发现,R1119和R1123焊接到板子上后的阻值变了,分别是2.3k和3.0k。导致后面计算的VF曲线也发生了变化。
推测这个可能是阻抗不匹配导致的,请问如何解决这个问题呢?

没明白“R1119和R1123焊接到板子上后的阻值变了,分别是2.3k和3.0k”这句话的意思
长时间未回复,本贴关闭。
如果仍有疑问,请重新发帖。