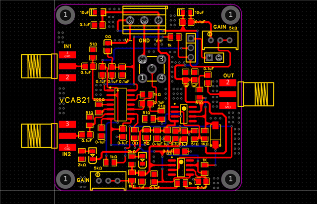
Part Number: VCA821
按照原理图,PCB焊接出来的板子,设置的输入电压±5V,但是检测接线端子正负都只有零点几伏。LED都是不亮的。波形也出不来。


This thread has been locked.
If you have a related question, please click the "Ask a related question" button in the top right corner. The newly created question will be automatically linked to this question.