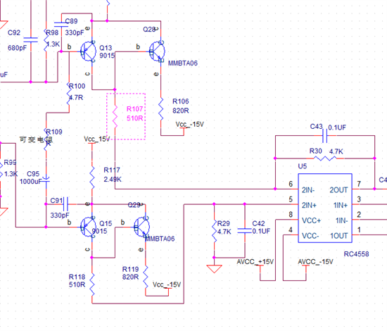
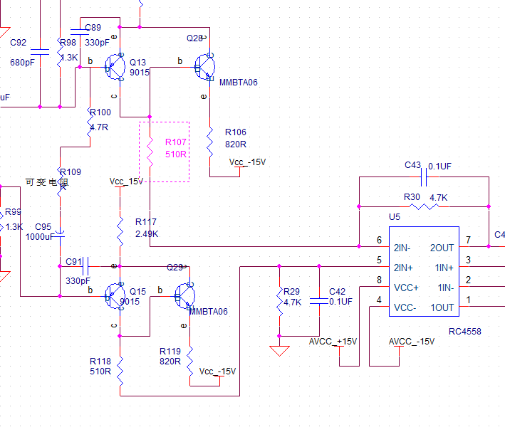
RC4558这颗IC在输入极5和6引脚是把输入信号拉低了吗??
如下图中模拟信号经过三极管放大之后通过510R的电阻或者电容后信号的峰峰值变小了,是内置一个拉低了吗?
This thread has been locked.
If you have a related question, please click the "Ask a related question" button in the top right corner. The newly created question will be automatically linked to this question.
RC4558这颗IC在输入极5和6引脚是把输入信号拉低了吗??
如下图中模拟信号经过三极管放大之后通过510R的电阻或者电容后信号的峰峰值变小了,是内置一个拉低了吗?