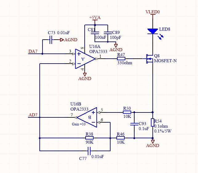
如图电路:问题点如下:
1,DAC的输出直接连接在OPA2333的同相端 Pin3,如果不让MOSFET导通前,这端的电压测量是正确的,如输出590mV,测量的话为 591mV。但是让MOSFET导通(D极)加上正电压后,Pin3的电压会和Pin7相等,为什么?
This thread has been locked.
If you have a related question, please click the "Ask a related question" button in the top right corner. The newly created question will be automatically linked to this question.
如图电路:问题点如下:
1,DAC的输出直接连接在OPA2333的同相端 Pin3,如果不让MOSFET导通前,这端的电压测量是正确的,如输出590mV,测量的话为 591mV。但是让MOSFET导通(D极)加上正电压后,Pin3的电压会和Pin7相等,为什么?
1.首先,未导通MOS之前,U16B由于offset和单电源供电输入输出范围限制的原因,会有mV级的电压。
2.MOS导通之后,这是一个负反馈系统,U16A的2和3脚的电压是一定相等的,并且2脚的电压是跟随3脚的变化的。
3.使用两级放大器做这样的电流源反馈容易不稳定,建议仔细调节保证不震荡。