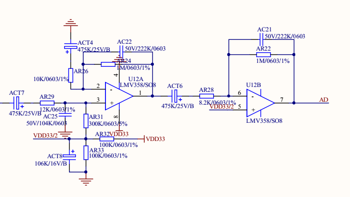
我的供电是3.3V的单电源供电,输出上下幅值就这么大。。。。。。。
This thread has been locked.
If you have a related question, please click the "Ask a related question" button in the top right corner. The newly created question will be automatically linked to this question.
从电路的结构来看,是一个交流放大器。反馈端使用了一个电容ACT4,那么这个放大器的直流增益是1,LMV358的输出是轨到轨的,但是输入却不是,会比电源电压低1V多的样子。所以这样的放大器结构限制输出幅度的不是输出摆幅,而是输入共模电压。