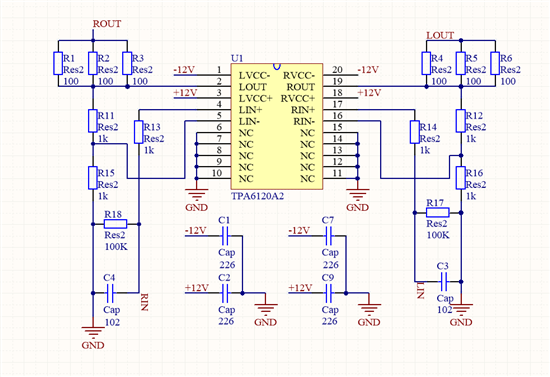
用的这个电路
输入信号有隔直电容
供电是由7815和7915提供的
分别是+15.5V -14.9V
输出一个通道10mv另一个20mv直流偏执
请问如何解决偏执问题?
是否可以更改R15 R16调整增益?
This thread has been locked.
If you have a related question, please click the "Ask a related question" button in the top right corner. The newly created question will be automatically linked to this question.
用的这个电路
输入信号有隔直电容
供电是由7815和7915提供的
分别是+15.5V -14.9V
输出一个通道10mv另一个20mv直流偏执
请问如何解决偏执问题?
是否可以更改R15 R16调整增益?
不论是SNR还是THD考虑,实验证明反馈电阻使用806ohm和输出串联39.2ohm电阻提供最优性能,所以如果改变增益,建议806ohm电阻不变,改变输入电阻改变增益。
电路建议参考datasheet Figure19.