This thread has been locked.

If you have a related question, please click the "Ask a related question" button in the top right corner. The newly created question will be automatically linked to this question.

求助OPA227纹波的问题

Other Parts Discussed in Thread: OPA227

hi,各位好,请教一下OPA227纹波太大了怎么解决?

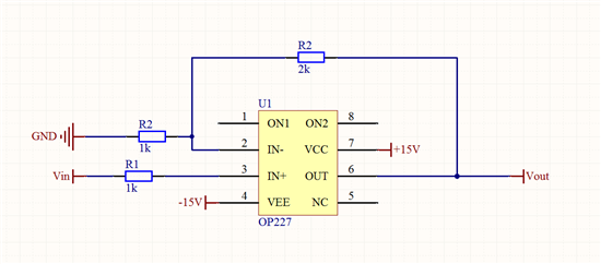
电路如图:

输入信号Vin 500mv,纹波25mv左右,电源纹波60mv左右,但是测出来输出的纹波能达到90mv!~~~

请教一下怎么能够降低输出的纹波呢?

  • 输入 25mV 纹波, 放大3倍, 已经 75mV 了, 再加上电源的影响, 到 90mV 是正常的.

    从这个情况看, 降低纹波, 首先对信号源去纹波, 可以使用滤波手段.

  • 首先纹波作为交流信号,在此电路中交流与直流是同一路的反馈方式所以交流信号与直流信号同等放大了3倍,因此我们可以采用附加上交流反馈的方式来减小交流增益及在R2上并接一个电容来减小增益,电容大小根据你的纹波频率和所选用反馈电阻决定,在输入端你也可以配置一个低通滤波器来衰减输入纹波值,当然在输出端在配置一个低通滤波器效果会更好些,电源供电端口也要加上旁路电容来减小电源纹波对输出信号的影响,一般用一个10uF和0.1uF来滤除。