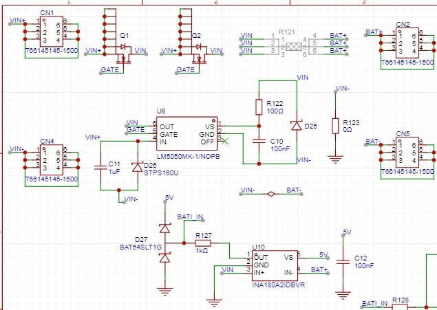
INA180A2IDBVR用作电池充电器电流检测,高侧LM5050放倒灌,未开启充电时,接入电池后偶发INA180直接烧毁
This thread has been locked.
If you have a related question, please click the "Ask a related question" button in the top right corner. The newly created question will be automatically linked to this question.