Other Parts Discussed in Thread: THS3095, , THS3091
1、我使用THS3491 芯片,直接焊接在THS3091DDAR的PCB设计上,因为查看THS3491兼容THS3095;
然后THS3095和THE3091也是只差异2个PIN,我将THS3491焊接在THS3091上,将PIN1、PIN8分别手动跳线焊接,无论处于哪种方式,上电空载,无输入信号,VCC的供电(+/-15V)电流都有0.15A,芯片会异常发烫;
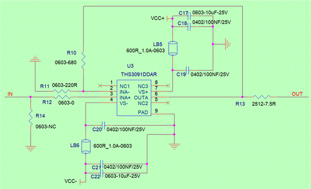
2、如下是实验结果和 THS3091的原理图。PIN1和PIN8收到跳线更改,见实验结果的表格; 【备注:我更换了2颗THS3491一样会发烫】


3、帮我看下会是哪里问题?