Other Parts Discussed in Thread: OPA657
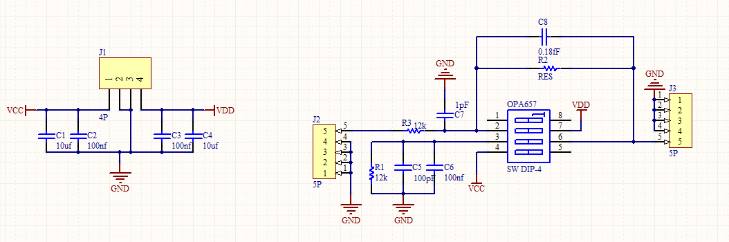
近期用opa657芯片做跨阻放大器,电路图是按芯片手册(即第一张图搭的),用的光电二极管是BPW34,但是用示波器测输出的是直流信号。而论坛上有人输出的是交流信号,不懂是电路问题(原理图为图二),还是我理解上的问题,求指教
This thread has been locked.
If you have a related question, please click the "Ask a related question" button in the top right corner. The newly created question will be automatically linked to this question.
Other Parts Discussed in Thread: OPA657