Part Number: INA117
您好,
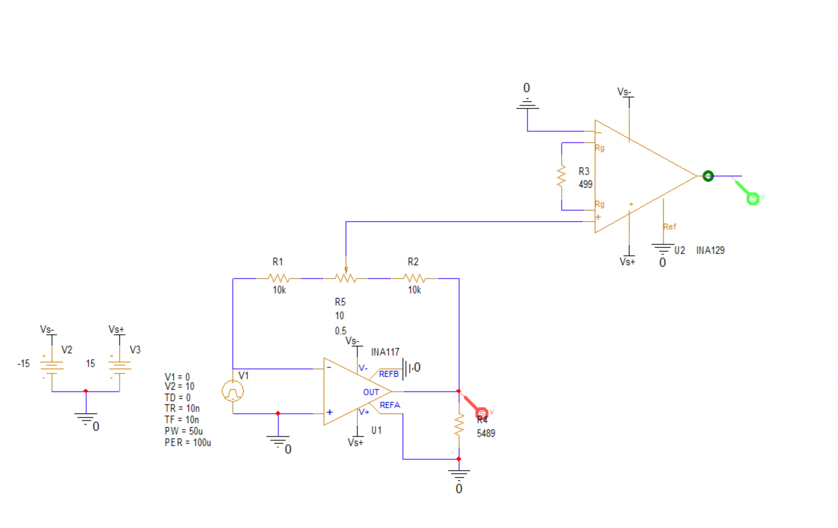
请问INA117手册中的Settling Time下Vcm=10V step,Vdiff=0V是如何测试的?
在差模输入下我使用如下电路,其工作的很好,但我将该电路在PSpice for TI中将差模输入改为共模后,并不能达成类似的效果

请问有没有相关文档说明共模建立时间的测试方法?
This thread has been locked.
If you have a related question, please click the "Ask a related question" button in the top right corner. The newly created question will be automatically linked to this question.
Part Number: INA117
您好,
请问INA117手册中的Settling Time下Vcm=10V step,Vdiff=0V是如何测试的?
在差模输入下我使用如下电路,其工作的很好,但我将该电路在PSpice for TI中将差模输入改为共模后,并不能达成类似的效果

请问有没有相关文档说明共模建立时间的测试方法?
您好
以上是相关测试原理但是并没有官方相关文档针对性的详细方法说明。