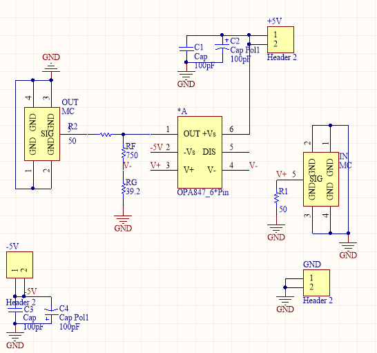
我在RG电阻上并上一个大电阻失真会小一些,这是什么原因
还有我想问一下我的负反馈电路穿过芯片底部会不会对信号有影响
This thread has been locked.
If you have a related question, please click the "Ask a related question" button in the top right corner. The newly created question will be automatically linked to this question.
ADI工程师
你好,如果我做双层板的话,反馈回路部分也需要放置在底层做掏空处理吗?
因为 我这里条件有限 只能做双层板的 ,如果做双层板 反馈回路也是放在底层 需要掏空处理吗 ?
振荡频率刚好是压摆极限,这明显是寄生震荡,请确认R2是不是焊接了51欧姆;是不是焊成0欧了
TI工程师
你好 ,能方便 给出 相关应用的文章链接吗 ,之前我找了很久没有找到,可能对论坛 的资料存库方面不是很熟悉 ,还请见谅
http://www.ti.com/product/OPA847/technicaldocuments
就在OPA847的官网主页上,有一栏是技术文档,点进去可以看到很多的技术文档,其中就有介绍高速信号链寄生参数的文章。最本质的就是反向端的对地寄生电容会对放大器的稳定性有影响,所以要把这个电容设计的越小越好。