Other Parts Discussed in Thread: OPA690
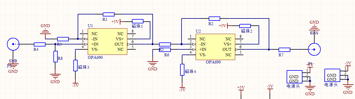
我用opa690作为前级放大,为什么噪声达到了。100mv,以下是我画的板,,各位大神给一下意见,看看我的板存在什么问题,为什么会有那么大的噪声
This thread has been locked.
If you have a related question, please click the "Ask a related question" button in the top right corner. The newly created question will be automatically linked to this question.
Other Parts Discussed in Thread: OPA690
我用opa690作为前级放大,为什么噪声达到了。100mv,以下是我画的板,,各位大神给一下意见,看看我的板存在什么问题,为什么会有那么大的噪声