Other Parts Discussed in Thread: OPA842
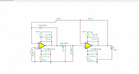
各位高手,小弟最近想用OPA842做一个峰值检波的电路,能够测量最高达10M的正弦波峰值。用OPA842和肖特基二极管(IN5824)搭建了一个检波电路,TINA仿真没有问题,但实际搭建后电路自激了。请问这是什么原因?如何消除?
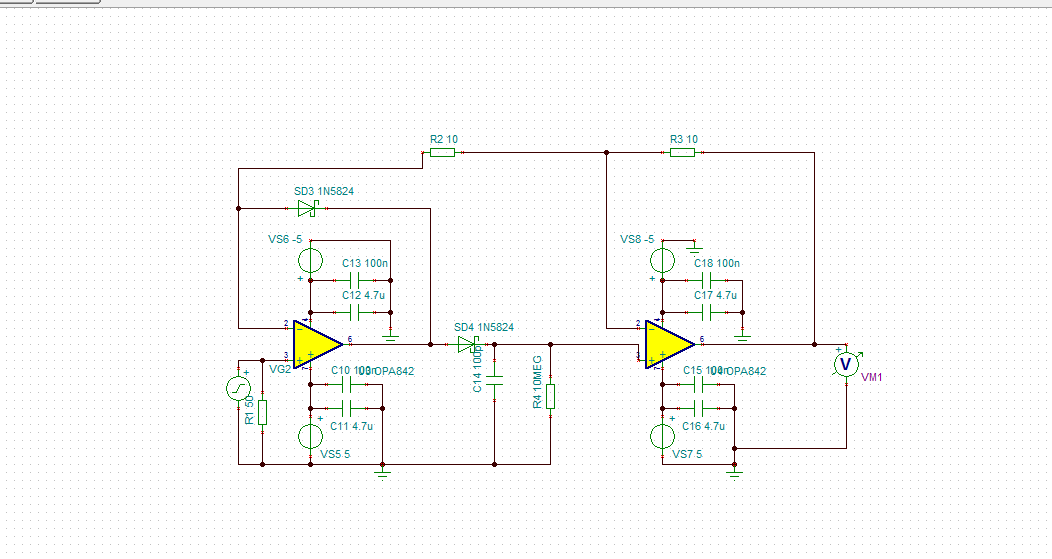
实验采用的电路板是自己用敷铜板做的。因为手上芯片数量有限,为了提高利用率,所以把芯片用转接板插接到了敷铜板上(虽然数据手册上明确反对这种方式,但个人认为在10M以下的频率下引脚寄生电容应该不至于产生太大的影响)。电路板布局如下:
(由于覆铜板制作双面板比较困难,所以还是单面板的布局。第二个运放的反馈回路上电阻没有接,和仿真时的原理图有所出入,但第二个运放构成跟随器,这个反馈电阻影响不知该如何考虑。图中二极管采用贴片元件,充电电容使用了100P的CBB电容)
我知道这个电路一定有原理或者布局上的致命问题才导致自激,但水平所限,不知如何分析。希望各位TI的高手指点一二,小弟不胜感激
