This thread has been locked.
If you have a related question, please click the "Ask a related question" button in the top right corner. The newly created question will be automatically linked to this question.
不会吧。你说有放大的效果,你能把不同的输入对应的输出列出来吗?
比方1V输入,对应的输出是多少?
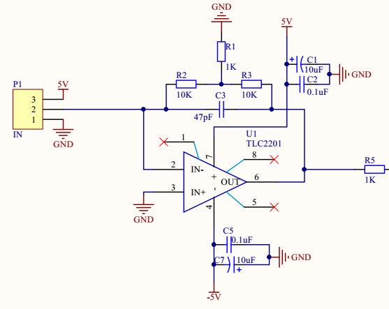
这个电路是使用小电阻实现高增益的方法,这里还少了一个源阻抗。
用虚短和虚断来分析,其实一个很简单的估算方法是R1和R3构成衰减1/11,R2和源阻抗构成比如1/11,那么最终的放大倍数会在100附近。