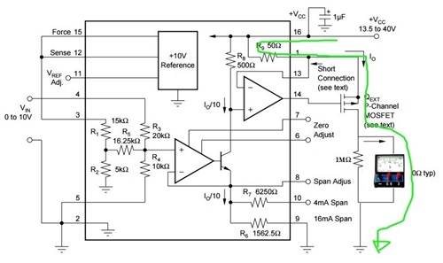
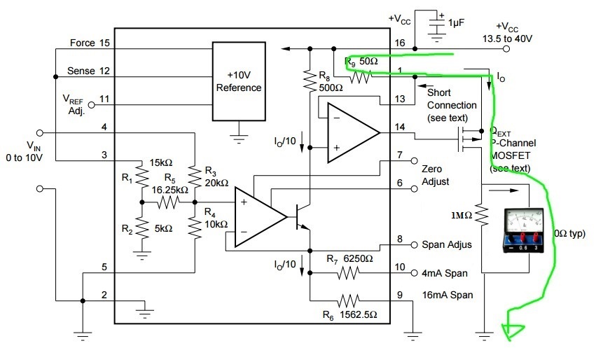
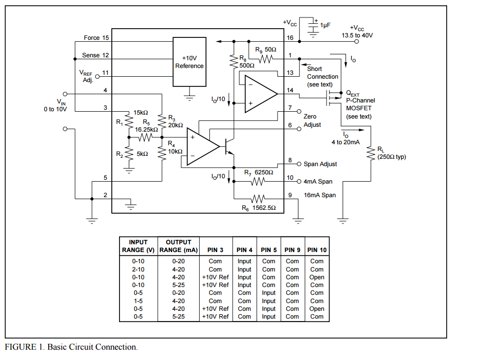
最近在使用XTR110,输入范围为0~10V,输出范围为0~20mA,电路是按照datasheet上的参考设计设计的,场效应管用的是MTP8P08,但是遇到了一些问题,就是不管我的输入为何值,输出居然能达到220mA,并且不随输入而变,好奇怪啊!
测试8脚的电压,结果又是对的,譬如我输入为2.5V, 输出应该为5mA,但是,实际输出结果为220mA,而8脚的电压为5/10mA*并联电阻值,结果是对的。。。但是输出却不正常,这是怎么回事?
求解答
This thread has been locked.
If you have a related question, please click the "Ask a related question" button in the top right corner. The newly created question will be automatically linked to this question.
最近在使用XTR110,输入范围为0~10V,输出范围为0~20mA,电路是按照datasheet上的参考设计设计的,场效应管用的是MTP8P08,但是遇到了一些问题,就是不管我的输入为何值,输出居然能达到220mA,并且不随输入而变,好奇怪啊!
测试8脚的电压,结果又是对的,譬如我输入为2.5V, 输出应该为5mA,但是,实际输出结果为220mA,而8脚的电压为5/10mA*并联电阻值,结果是对的。。。但是输出却不正常,这是怎么回事?
求解答