This thread has been locked.

If you have a related question, please click the "Ask a related question" button in the top right corner. The newly created question will be automatically linked to this question.

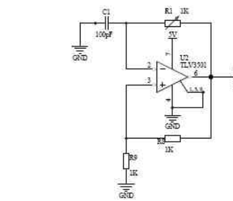
tlv3501芯片tina仿真不出波形,使用自己的电路搭建后也不成功



上图输出为0,使用数据手册中给的电路tina仿真输出为2.5V直流,能否提供一个可用的高频方法发生电路,谢谢